FREE REPAIR MANUALS & LABOR GUIDES 1982-2013 Vehicles
Courtesy of Operation CHARM: Car repair manuals for everyone.

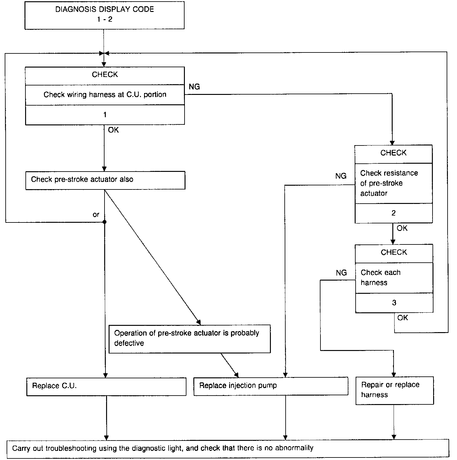
Checking Pre-Stroke Servo System

CHECKING PRE-STROKE SERVO SYSTEM












[CHECK/1] Check harness between pre-stroke actuator at control unit end
1. Turn the ignition key switch OFF, then remove control unit harness connector [I-70-2].
2. Measure the resistance between terminals (1) and (10) of harness connector [I-70-2].







3. Judgement
- Resistance is as specified -> check pre-stroke sensor
- Resistance value is not as specified -> pre-stroke actuator or harness abnormal -> go to [CHECK/2]







[CHECK/2] Check pre-stroke actuator body
1. Turn the ignition key switch OFF, then remove the harness connector of the pre-stroke actuator.
2. Measure the resistance between terminals (7) and (6) of connector [C-37] at the pre-stroke actuator end.







3. Judgement
- Resistance is as specified -> pre-stroke actuator normal -> check harness -> go to [CHECK/3]
- Resistance value is not as specified -> replace injection pump







[CHECK/3] Check for abnormality in harness
1. Turn the ignition key switch OFF.
2. Check continuity between pre-stroke actuator connector [C-37] and control unit connector [I-70-2].







3. Judgement
- Continuity is normal -> check for [CHECK/1] again -> replace control unit or replace injection pump
- Continuity is not normal -> harness abnormal -> repair or replace harness

NOTE: After completing each operation, carry out trouble-shooting with the diagnostic light and confirm that there is no abnormality.