FREE REPAIR MANUALS & LABOR GUIDES 1982-2013 Vehicles
Courtesy of Operation CHARM: Car repair manuals for everyone.

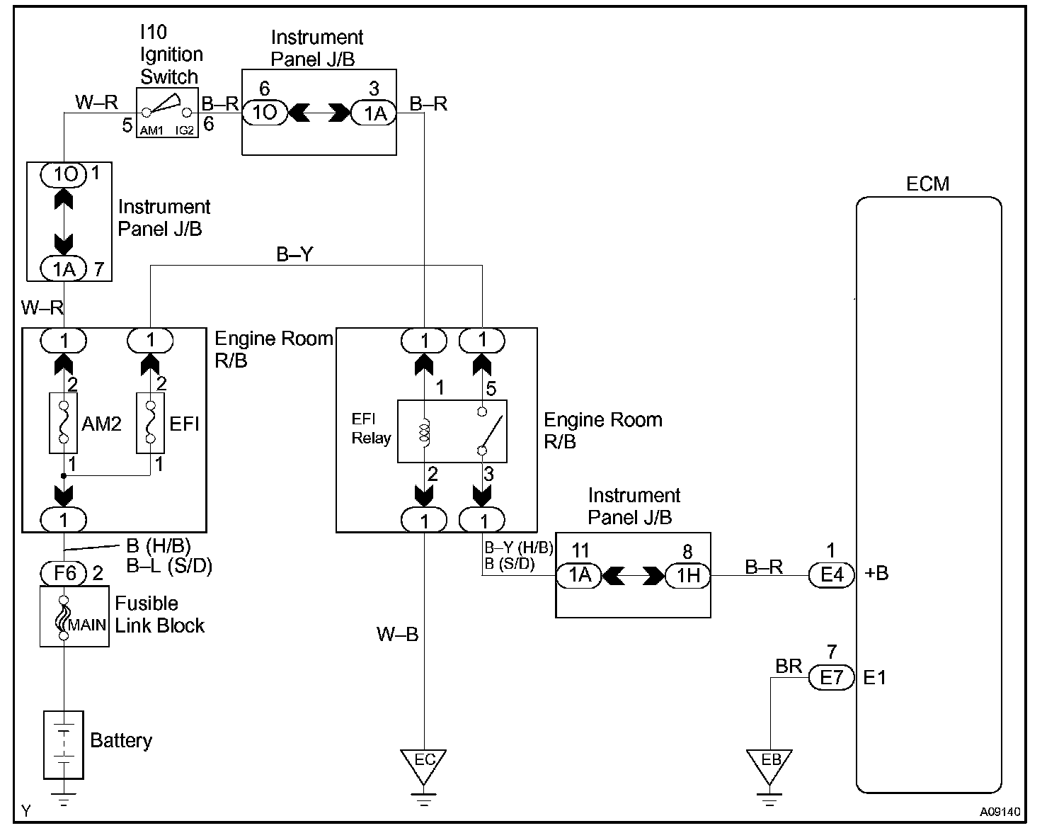
ECM Power Source Circuit

ECM Power Source Circuit

CIRCUIT DESCRIPTION

When the ignition switch is turned ON, battery positive voltage is applied to the coil which closes the contacts of the EFI main relay (Marked: EFI) and supplies power to terminal +B of the ECM.

This signal causes current to flow to the coil, closing the contacts of the EFI relay and supplying power to terminal +B of the ECM.

If the ignition switch is turned off, the ECM continues to switch on the EFI relay for a maximum of 2 seconds for the initial setting of the throttle valve.

Wiring Diagram:






Step 1 - 2:




Step 3 - 4:




Step 5:




Step 6:




Step 7 - 8:




Step 9:




Step 10:




INSPECTION PROCEDURE