FREE REPAIR MANUALS & LABOR GUIDES 1982-2013 Vehicles
Courtesy of Operation CHARM: Car repair manuals for everyone.

Check Inhibitor Switch

CHECK INHIBITOR SWITCH.

DIAGNOSIS:
The input signal circuit of inhibitor switch is open or shorted.

TROUBLE SYMPTOM:
^ Shift characteristics are erroneous.
^ Engine brake is not effected when selector lever is in "3" range.
^ Engine brake is not effected when selector lever is in "2" range.
^ Engine brake is not effected when selector lever is in "1" range.





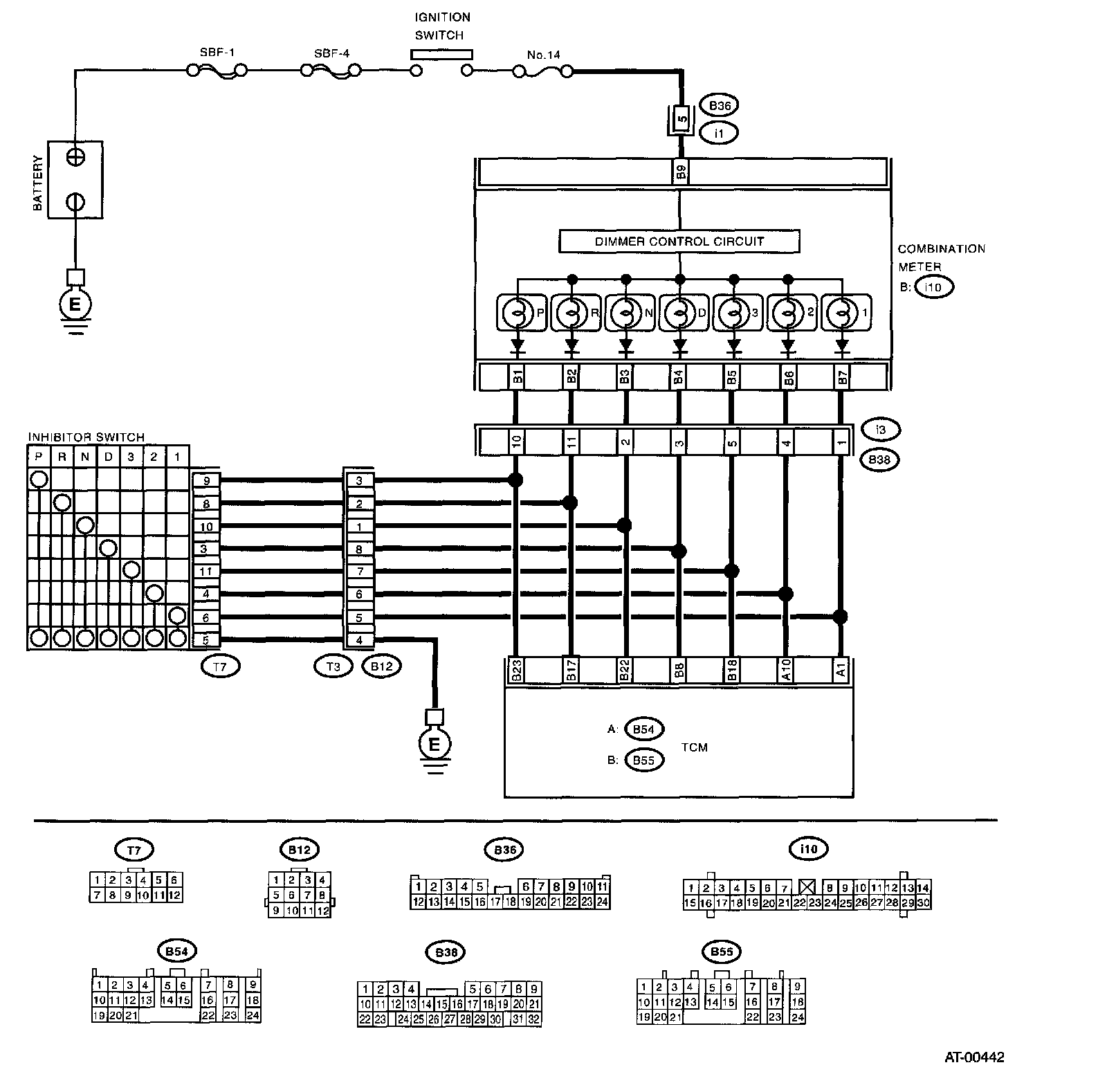
WIRING DIAGRAM:

Test 1 Of 10:




Test 2 Of 10:




Test 3 Of 10:




Test 4 Of 10:




Test 5 Of 10:




Test 6 Of 10:




Test 7 Of 10:




Test 8 Of 10:




Test 9 Of 10:




Test 10 Of 10: