FREE REPAIR MANUALS & LABOR GUIDES 1982-2013 Vehicles
Courtesy of Operation CHARM
:
Car repair manuals for everyone.
Home
>>
Subaru
>>
2003
>>
Outback F4-2.5L SOHC
>>
Repair and Diagnosis
>>
Maintenance
>>
Fluids
>>
Engine Oil
>>
Description and Operation
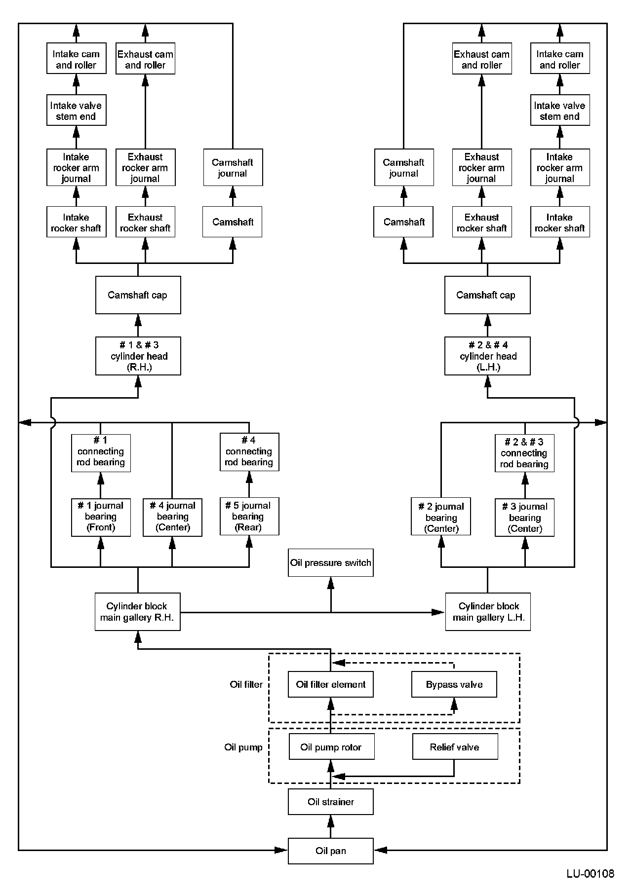
Engine Oil: Description and Operation
Engine Oil Flow: