FREE REPAIR MANUALS & LABOR GUIDES 1982-2013 Vehicles
Courtesy of Operation CHARM: Car repair manuals for everyone.

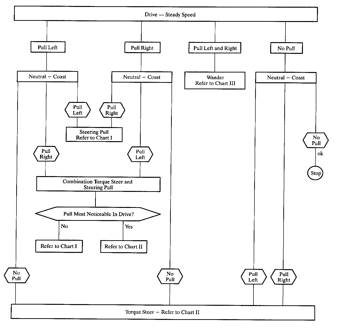
Road Test





Use the flow chart to determine if a vehicle pull is most likely caused by steering pull or torque steer. Perform the road test on a flat level road and with minimum wind conditions.
Drive-Steady Speed: 72 - 88 km/h (45 - 55 mph) in drive Maintaining a steady speed
Neutral-Coast: 72 - 88 km ( 45 - 55 mph) in neutral Coasting