FREE REPAIR MANUALS & LABOR GUIDES 1982-2013 Vehicles
Courtesy of Operation CHARM: Car repair manuals for everyone.

Disassembled Views

Disassembled Views

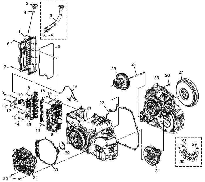
Case and Associated Parts





(1) Control Valve Body Cover Assembly
(2) Transmission Fluid Level Indicator Assembly
(3) Fluid Level Indicator Tube - Model Dependent
(4) Fluid Level Indicator Tube Seal - Model Dependent
(5) Control Valve Body Cover Assembly Gasket
(6) Control Valve Body Cover Stud
(7) Control Valve Body Cover Bolt
(8) Control Valve Body Bolt
(9) Control Valve Body Bolt
(10) Control Valve Body Cover Wiring Connector Hole Seal
(11) Control Solenoid Valve Spring
(12) Control Valve Body Bolt
(13) Control Valve Body Bolt
(14) Control Valve Body Bolt
(15) Control Solenoid (w/Body and TCM) Valve Assembly
(16) Control Solenoid (w/Body and TCM) Filter Plate Assembly
(17) Manual Shaft Detent Assembly
(18) Control Valve Body Assembly
(19) A/Trans Output Speed Sensor Assembly
(20) A/Trans Output Speed Sensor Bolt
(21) A/Trans Case Assembly
(22) Torque Converter Housing Outer Seal
(23) Front Differential Drive Pinion (w/Transfer Gear) Gear Assembly
(24) Front Differential Drive Pinion Gear Lube Tube
(25) Torque Converter and Support and A/Trans Fluid Pump Housing Assembly
(26) Torque Converter and Differential Housing Bolt
(27) Torque Converter Assembly
(28) Dust Cover Push Pin - Model Dependent
(29) Dust Cover Bolt - Model Dependent
(30) Dust Cover - Model Dependent
(31) Front Differential Carrier Assembly
(32) Input Shaft Thrust Bearing Assembly
(33) A/Trans Case Cover Gasket
(34) A/Trans Case Cover Assembly
(35) A/Trans Case Cover Assembly Bolt

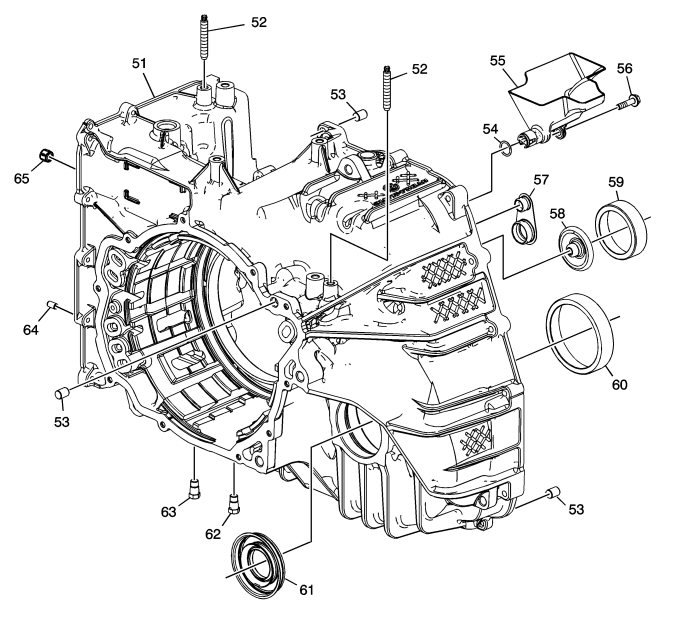
Transmission Case Assembly





(51) A/Trans Case Assembly
(52) Transmission Fluid Cooler Pipe Stud
(53) Transmission Case Cover Locator Pin
(54) A/Trans Fluid Trough O-Ring Seal
(55) A/Trans Fluid Trough Assembly
(56) A/Trans Fluid Trough Bolt
(57) A/Trans Pump Fluid Outlet Seal Assembly
(58) Front Differential Drive Pinion Gear Lube Dam
(59) Front Differential Drive Pinion Gear Bearing Cup
(60) Front Differential Carrier Bearing Cup
(61) Front Wheel Drive Shaft Oil Seal Assembly
(62) A/Trans Fluid Press Test Hole Plug
(63) A/Trans Fluid Level Hole Plug
(64) Control Valve Body Locator Pin
(65) 1-2-3-4 Clutch Fluid Passage Seal

Torque Converter, Support and Fluid Pump Housing Assembly





(201) A/Trans Fluid Filter Assembly
(202) Filter Neck Seal
(203) A/Trans Fluid Pump Assembly
(204) A/Trans Fluid Pump Bolt
(205) Front Differential Transfer Drive Gear Support Seal Assembly
(206) Front Differential Transfer Drive Gear Support Torque Converter Fluid Seal Assembly
(207) Front Differential Transfer Drive Gear Support Bolt
(208) Front Differential Transfer Drive Gear Support Assembly
(209) Front Differential Transfer Drive Gear Fluid Passage Tube Assembly
(210) Front Differential Transfer Drive Gear Fluid Passage Tube Bolt
(211) Front Differential Transfer Drive Gear Fluid Passage Tube Bolt
(212) Front Differential Transfer Drive Gear Support Fluid Passage Tube Gasket
(213) Front Differential Transfer Drive Gear Support Seal
(214) Drive Sprocket Thrust Washer
(215) Oil Pump Drive Link Driven Sprocket
(216) Oil Pump Drive Link Drive Sprocket
(217) Drive Link
(218) Drive Link Assembly
(219) Drive Sprocket Thrust Washer
(220) Drive Sprocket Thrust Washer
(221) Torque Converter and Differential Housing Assembly
(222) Front Differential Drive Pinion Gear Bearing Cup
(223) Front Differential Drive Pinion Gear Bearing Thrust Washer
(224) Front Differential Drive Pinion Gear Lube Dam
(225) Torque Converter Fluid Seal Assembly
(226) Front Wheel Drive Shaft Oil Seal Assembly
(227) Front Differential Bearing Thrust Washer
(228) Front Differential Carrier Bearing Cup
(229) Front Differential Carrier Baffle
(230) Front Differential Carrier Baffle Bolt

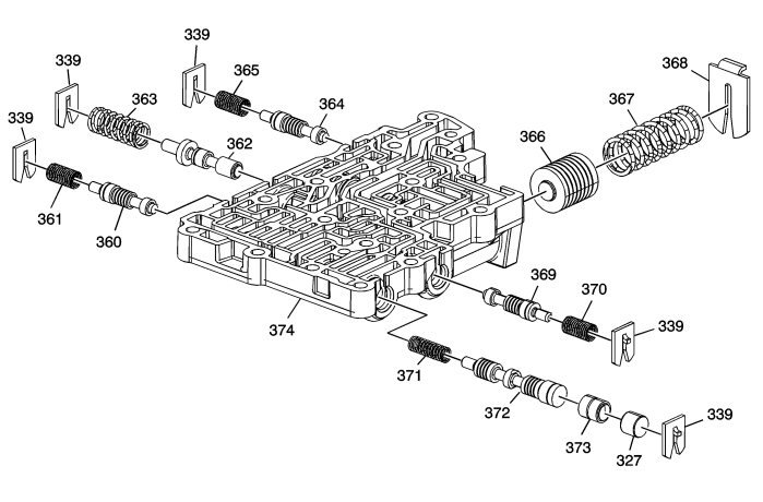
Control Valve Body Assembly





(301) Control Valve Channel Upper Plate Assembly
(302) Control Valve Body Bolt
(303) Control Valve Body Bolt
(304) Control Valve Channel Plate
(305) Control Valve Body Bolt
(306) Actuator Feed Accumulator Piston
(307) Actuator Feed Accumulator Spring
(308) Control Valve Body Locator Pin
(309) Control Valve Upper Body Spacer Plate Assembly
(310) Control Valve Body Spacer Plate Retainer
(311) Control Valve Body Ball Check Valve
(312) Control Valve Upper Body Assembly
(313) Control Valve Lower Body Spacer Plate Assembly
(314) Control Valve Lower Body

Upper Valve Body Assembly





(325) Low and Reverse and 4-5-6 Clutch Regulator Valve Spring
(326) Low and Reverse and 4-5-6 Clutch Regulator Valve
(327) Pressure Regulator Valve Bore Plug
(328) Torque Converter Clutch Valve Spring Retainer
(329) Torque Converter Clutch Regulator Apply Valve Spring
(330) Torque Converter Clutch Regulator Apply Valve
(331) Torque Converter Clutch Regulator Apply Shuttle Valve
(332) 2-6 Clutch Regulator Valve Spring
(333) 2-6 Clutch Regulator Valve
(334) 2-6 Clutch Regulator Valve Gain Valve
(335) 3-5-Reverse Clutch Regulator Valve Spring
(336) 3-5-Reverse Clutch Regulator Valve
(337) Pressure Regulator Valve
(338) Pressure Regulator Valve Spring
(339) Pressure Regulator Valve Bore Plug Retainer
(340) Isolator Valve
(341) Isolator Valve Spring
(342) Torque Converter Clutch Control Valve
(343) Torque Converter Clutch Control Valve Spring
(344) Clutch Select Solenoid Valve #3 Spring
(345) Clutch Select Solenoid #3 Valve
(346) Clutch Select Solenoid Valve #2 Spring
(347) Clutch Select Solenoid #2 Valve
(348) Manual Valve
(349) Control Valve Upper Body

Lower Valve Body Assembly





(327) 1-2-3-4 Clutch Regulator Valve Bore Plug
(339) Actuator Feed Limit Valve Spring Retainer
(360) 4-5-6 Clutch Boost Valve
(361) Boost Valve Spring for clutch for 4-5-6
(362) Actuator Feed Limit Valve
(363) Actuator Feed Limit Valve Spring
(364) 3-5-Reverse Clutch Boost Valve
(365) 3-5-Reverse Clutch Boost Valve Spring
(366) 4-5-6 Clutch Accumulator Piston
(367) 4-5-6 Clutch Accumulator Piston Spring
(368) 4-5-6 Clutch Accumulator Piston Retainer
(369) Boost Valve for clutch 1-2-3-4
(370) 1-2-3-4 Clutch Boost Valve Spring
(371) 1-2-3-4 Clutch Regulator Valve Spring
(372) 1-2-3-4 Clutch Regulator Valve
(373) Default Override 1-2-3-4 Clutch Valve
(374) Control Valve Lower Body

A/Trans Case Cover, 2-6 and Low Reverse Pistons





(400) A/Trans Input Speed Sensor Assembly
(401) A/Trans Input Speed Sensor Bolt
(402) ISS O-Ring Seal
(403) A/Trans Case Cover Assembly
(404) 3-5-reverse and 4-5-6 clutch fluid seal ring
(405) 2-6 Clutch Piston
(406) 2-6 Clutch Spring Assembly
(407) 2-6 Clutch Spring Retainer Ring
(408) Low and Reverse Clutch Piston Assembly
(409) Low and Reverse Clutch Spring
(410) Low and Reverse Clutch Spring Retainer Ring

3-5 Reverse Clutch Assembly





(415) A/Trans Input Shaft Speed Sensor Reluctor Ring Retainer Ring
(416) A/Trans Input Shaft Speed Sensor Reluctor Wheel
(417) 3-5-Reverse Clutch Piston
(418) 3-5-Reverse Clutch Spring
(419) 3-5-Reverse Clutch Piston Inner Seal
(420) 3-5-Reverse Clutch Piston Inner Seal
(421) 3-5-Reverse Clutch Piston Dam Seal
(422) 3-5-Reverse and 4-5-6 Clutch Housing Assembly
(423) 3-5-Reverse Clutch (Waved) Plate
(424) 3-5-Reverse Clutch Plate
(425) 3-5-Reverse Clutch (w/Friction Material) Plate Assembly
(426) 3-5-Reverse Clutch Backing Plate
(427) 3-5-Reverse Clutch Backing Plate Retainer Ring

4-5-6 Clutch Assembly





(422) 3-5-Reverse and 4-5-6 Clutch Housing Assembly
(430) 4-5-6 Clutch Piston Inner Seal
(431) 4-5-6 Clutch Piston Outer Seal
(432) 4-5-6 Clutch Piston Outer Seal
(433) 4-5-6 Clutch Piston
(434) 4-5-6 Clutch Spring
(435) 4-5-6 Clutch Piston Fluid Dam
(436) 4-5-6 Clutch Dam Retainer Ring
(437) 4-5-6 Clutch Hub Thrust Bearing Assembly
(438) Reaction Carrier Hub Assembly
(439) 4-5-6 Clutch Plate
(440) 4-5-6 Clutch (w/Friction Material) Plate Assembly
(441) 4-5-6 Clutch Backing Plate
(442) 4-5-6 Clutch Backing Plate Retainer Ring

2-6, Low and Reverse and 1-2-3-4 Clutch Plate Assemblies





(445) 2-6 Clutch Cushion Spring
(446) 2-6 Clutch Plate
(447) 2-6 Clutch (w/Friction Material) Plate Assembly
(448) 2-6 Clutch Backing Plate
(449) Low and Reverse Clutch Apply Plate
(450) Low and Reverse Clutch Cushion (Waved) Spring
(451) Low and Reverse Clutch (w/Friction Material) Plate Assembly
(452) Low and Reverse Clutch Plate
(453) Low and Reverse Clutch Backing Plate
(454) Low and Reverse Clutch Retainer Ring
(455) Low and Reverse Clutch Assembly (OWC)
(456) 1-2-3-4 Clutch (w/Friction Material) Plate Assembly
(457) 1-2-3-4 Clutch Plate
(458) 1-2-3-4-Reverse Clutch (Waved) Plate
(459) 1-2-3-4 Clutch Spring Retainer Ring
(460) 1-2-3-4 Clutch Spring
(461) 1-2-3-4 Clutch Piston
(449) Low and Reverse Clutch Apply Plate

Input, Output and Reaction Gearsets





(465) 2-6 Clutch Hub Thrust Bearing
(466) Reaction Sun Gear Assembly
(467) Reaction Carrier Assembly
(468) Input Carrier Thrust Bearing Assembly
(469) Input Sun Gear Thrust Bearing Assembly
(470) Input Carrier Assembly
(471) Input Sun Gear
(472) Output Carrier Thrust Bearing Assembly
(473) Output Carrier Thrust Bearing Assembly
(474) Output Carrier Assembly
(475) Output Sun Gear Assembly
(476) Front Differential Transfer Drive Gear Input Hub Bearing Assembly
(477) Output Carrier Transfer Drive Gear Hub Assembly
(478) Input Internal Gear
(479) Input Internal Gear Retaining Ring
(482) Reaction Internal Gear Retaining Ring
(483) Reaction Carrier Internal Gear

Front Differential Transfer Drive Gear Assembly





(480) Front Differential Drive Pinion Gear Bearing Assembly
(481) Front Differential Drive Pinion (w/Transfer Gear) Gear Assembly

Front Differential Carrier Assembly





(485) Front Differential Carrier Bearing Assembly
(486) Front Differential Carrier Assembly
(487) Front Differential Carrier Bearing Assembly
(488) Front Differential Carrier Thrust Washer
(489) Front Differential Pinion Gear
(490) Front Differential Pinion Gear Shaft Retainer
(491) Front Differential Pinion Gear Shaft
(492) Front Differential Side Gear Thrust Washer
(493) Front Differential Side Gear

Park System Components





(500) Park Pawl Actuator Bracket Bolt
(501) Park Pawl Actuator Bracket
(502) Park Pawl Shaft
(503) Park Pawl
(504) Park Pawl Spring
(505) Park Pawl Actuator Guide Pin
(506) Park Pawl Actuator Guide
(507) A/Trans Case Assembly
(508) Manual Shift Shaft Seal
(509) Park Pawl Actuator Assembly
(510) Manual Shift Shaft Pin
(511) Manual Shift Detent (w/Shaft Position Switch) Lever Assembly