FREE REPAIR MANUALS & LABOR GUIDES 1982-2013 Vehicles
Courtesy of Operation CHARM: Car repair manuals for everyone.

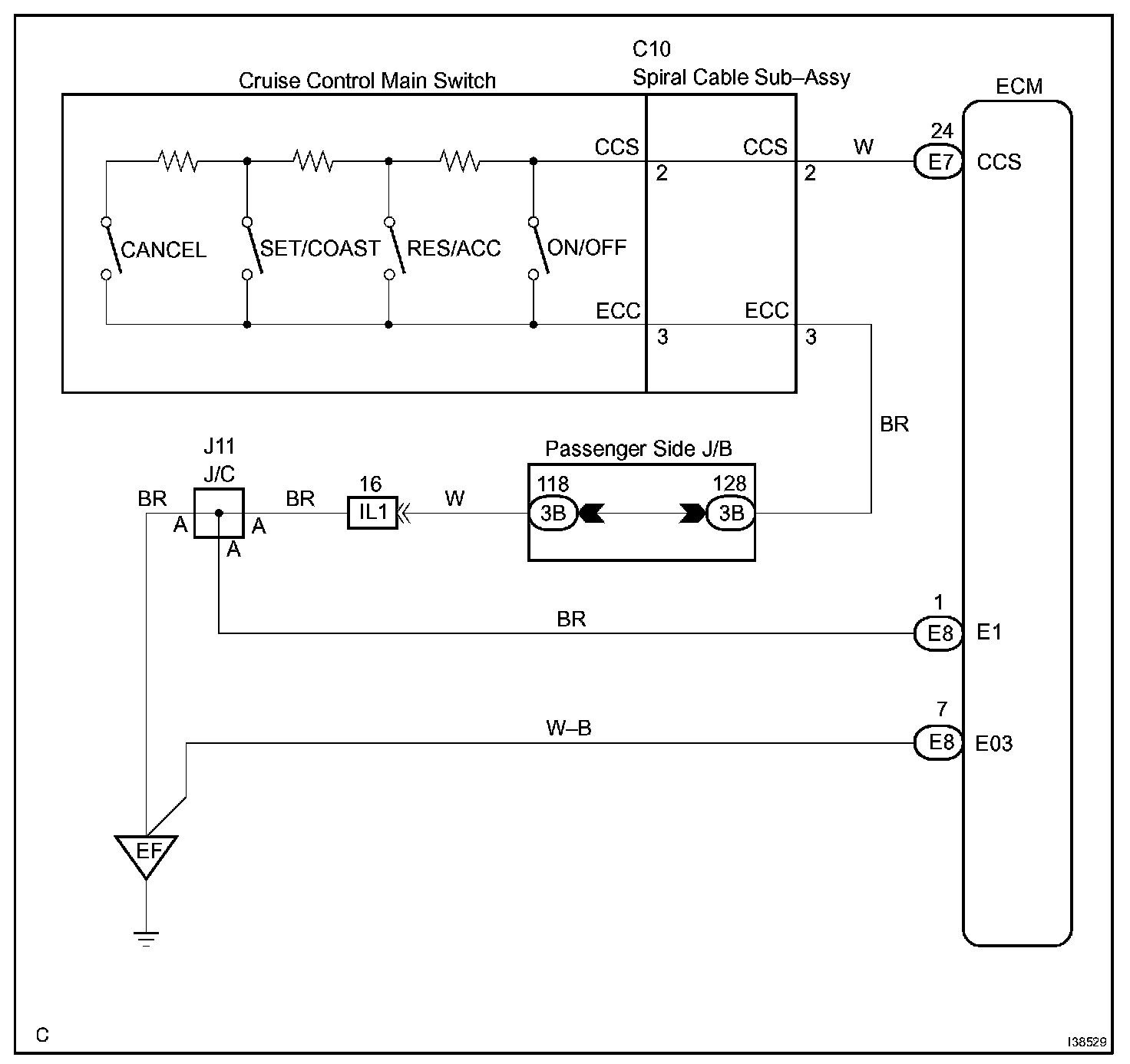
Control Switch Circuit (Cruise Control Switch)

CRUISE CONTROL SWITCH CIRCUIT

CIRCUIT DESCRIPTION

This circuit sends signals to the ECM depending on the cruise control main switch condition.

Battery supplies positive (+) battery voltage to the cruise control main switch. Then terminal CCS of the ECM receives voltage as the signal according to the switch condition.

Wiring Diagram:






Step 1:




Step 2:




Step 3 - 4:




INSPECTION PROCEDURE