FREE REPAIR MANUALS & LABOR GUIDES 1982-2013 Vehicles
Courtesy of Operation CHARM
:
Car repair manuals for everyone.
Home
>>
Geo
>>
1994
>>
Prizm L4-1.8L DOHC
>>
Repair and Diagnosis
>>
Cruise Control
>>
Testing and Inspection
>>
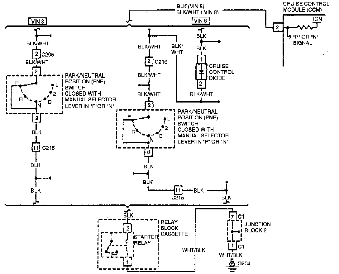
Code 9B-5D PNP Switch Circuit
Code 9B-5D PNP Switch Circuit
Code 9B-5D PNP Switch Circuit part 1 and 2
Fig. 14 Code 9B-5D: PNP Switch Circuit (Part 1 Of 2). Automatic Transaxle:
Fig. 14 Code 9B-5D: PNP Switch Circuit (Part 2 Of 2). Automatic Transaxle: