FREE REPAIR MANUALS & LABOR GUIDES 1982-2013 Vehicles
Courtesy of Operation CHARM: Car repair manuals for everyone.

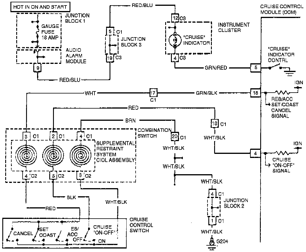
Code 9B-3 Cruise Indicator Does Not Flash Set/Coast Code

Code 9B-3 Cruise Indicator Does Not Flash Set/Coast Code part 1 and 2

Fig. 8 Code 9B-3: "Cruise" Indicator Does Not Flash Res/Acc Test (Part 1 Of 2).:




Fig. 8 Code 9B-3: "Cruise" Indicator Does Not Flash Res/Acc Test(Part 2 Of 2).: