FREE REPAIR MANUALS & LABOR GUIDES 1982-2013 Vehicles
Courtesy of Operation CHARM: Car repair manuals for everyone.

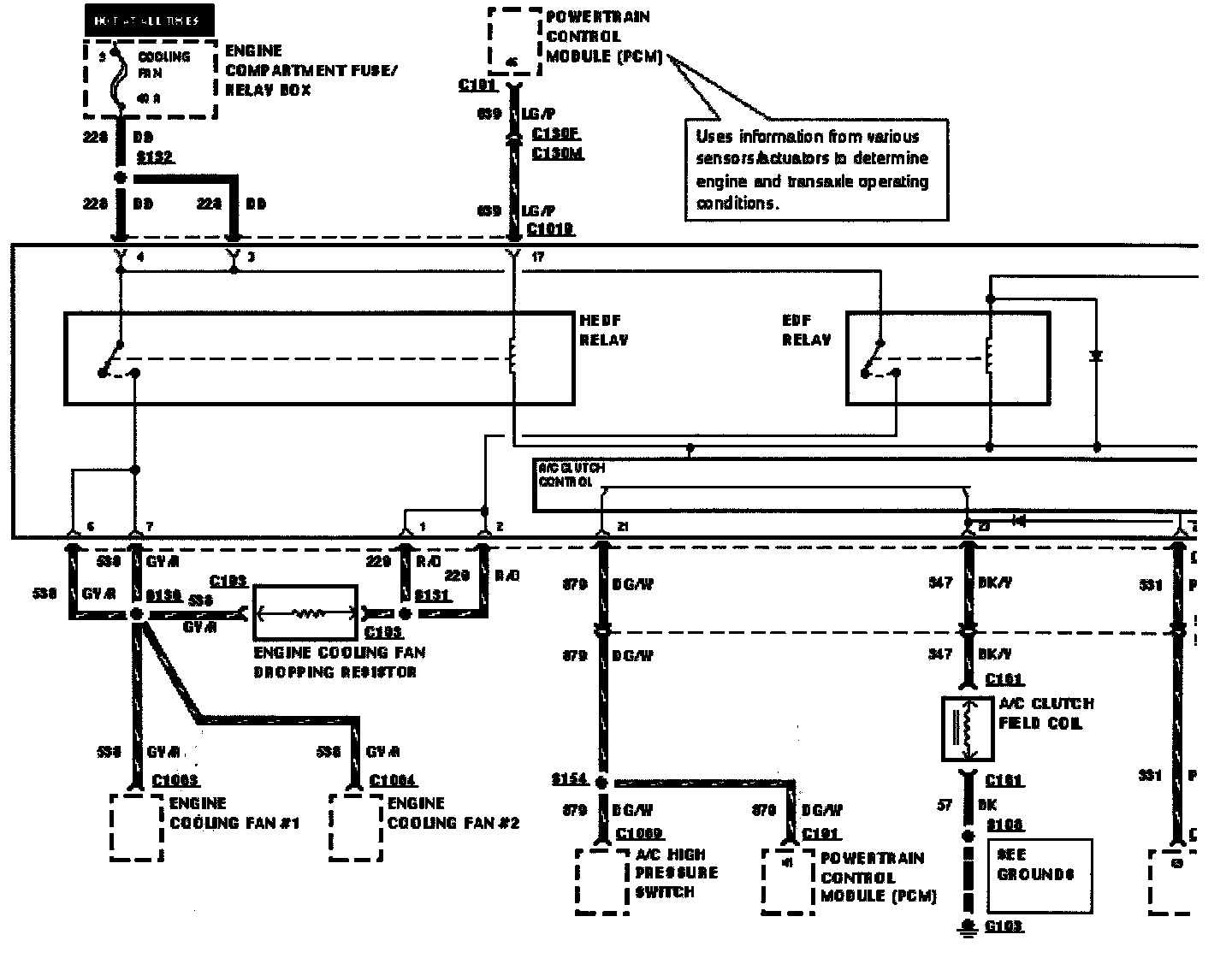
Main Relay (Computer/Fuel System)

1 Of 11:





A/C CLUTCH CONTROL
A/C CLUTCH FIELD COIL
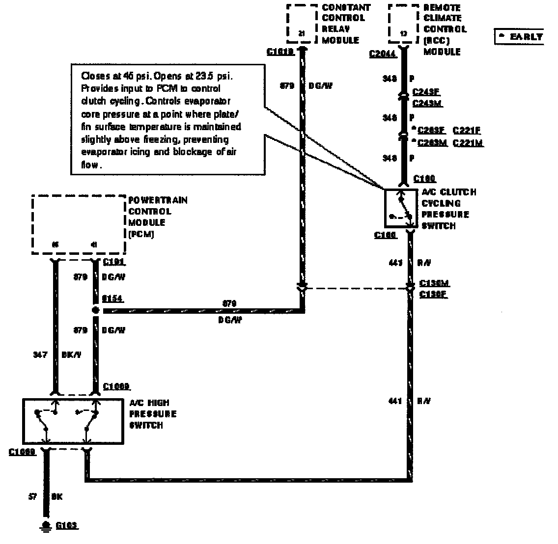
A/C HIGH PRESSURE SWITCH
CONSTANT CONTROL RELAY MODULE
EDF RELAY
ENGINE COMPARTMENT FUSE/RELAY BOX
ENGINE COOLING FANS #1 AND #2
ENGINE COOLING FAN DROPPING RESISTOR
HEDF RELAY

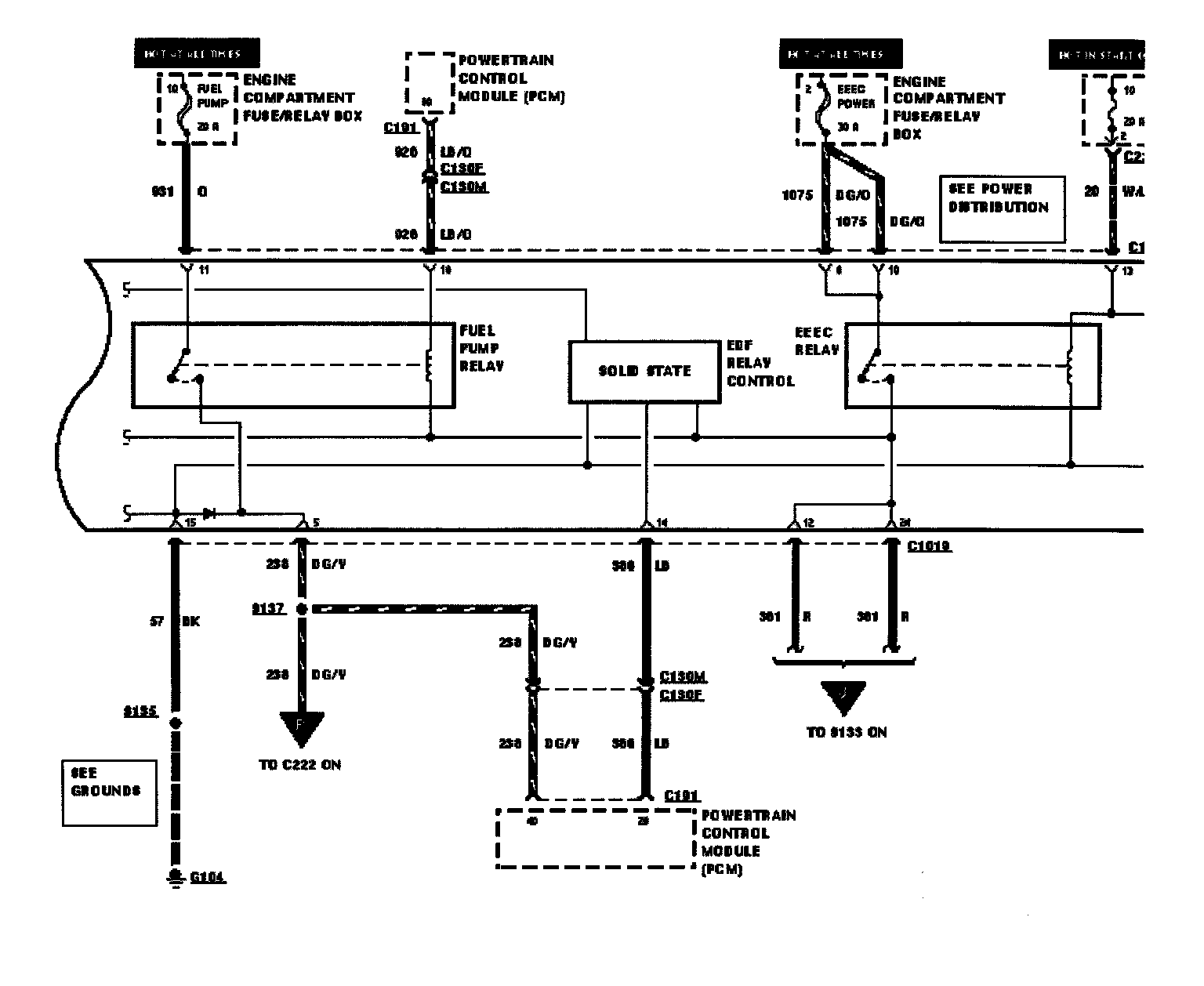
2 Of 11:





CONSTANT CONTROL RELAY MODULE
EDF RELAY CONTROL
EEEC RELAY
ENGINE COMPARTMENT FUSE/RELAY BOX
FUEL PUMP RELAY
I/P FUSE PANEL

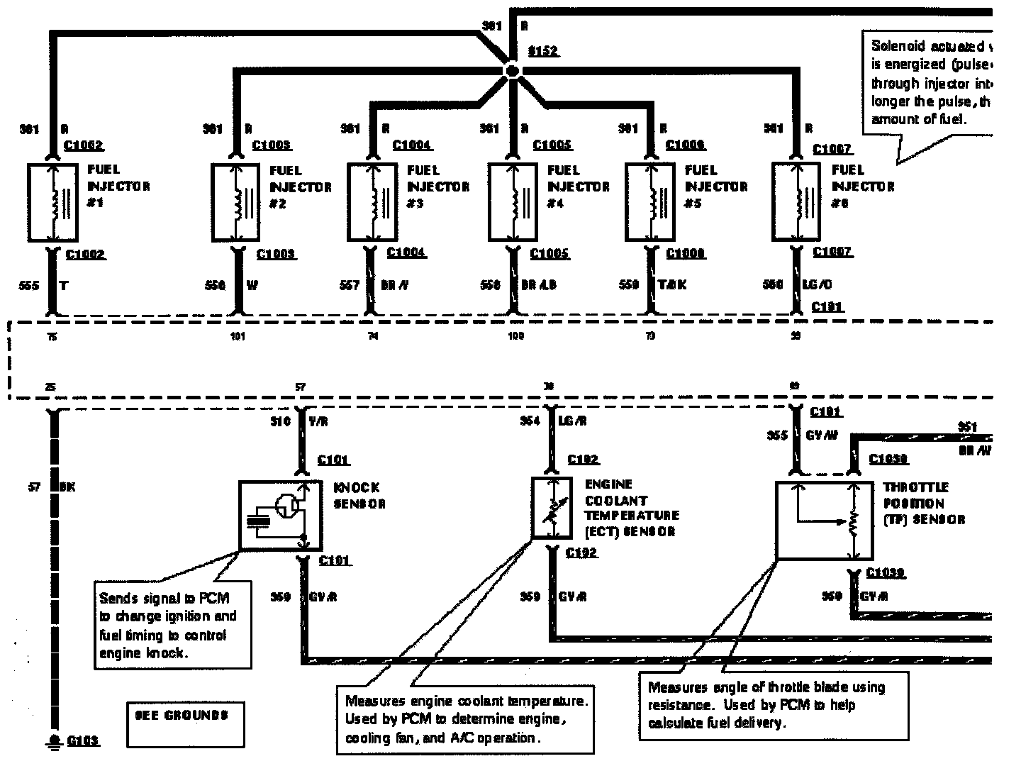
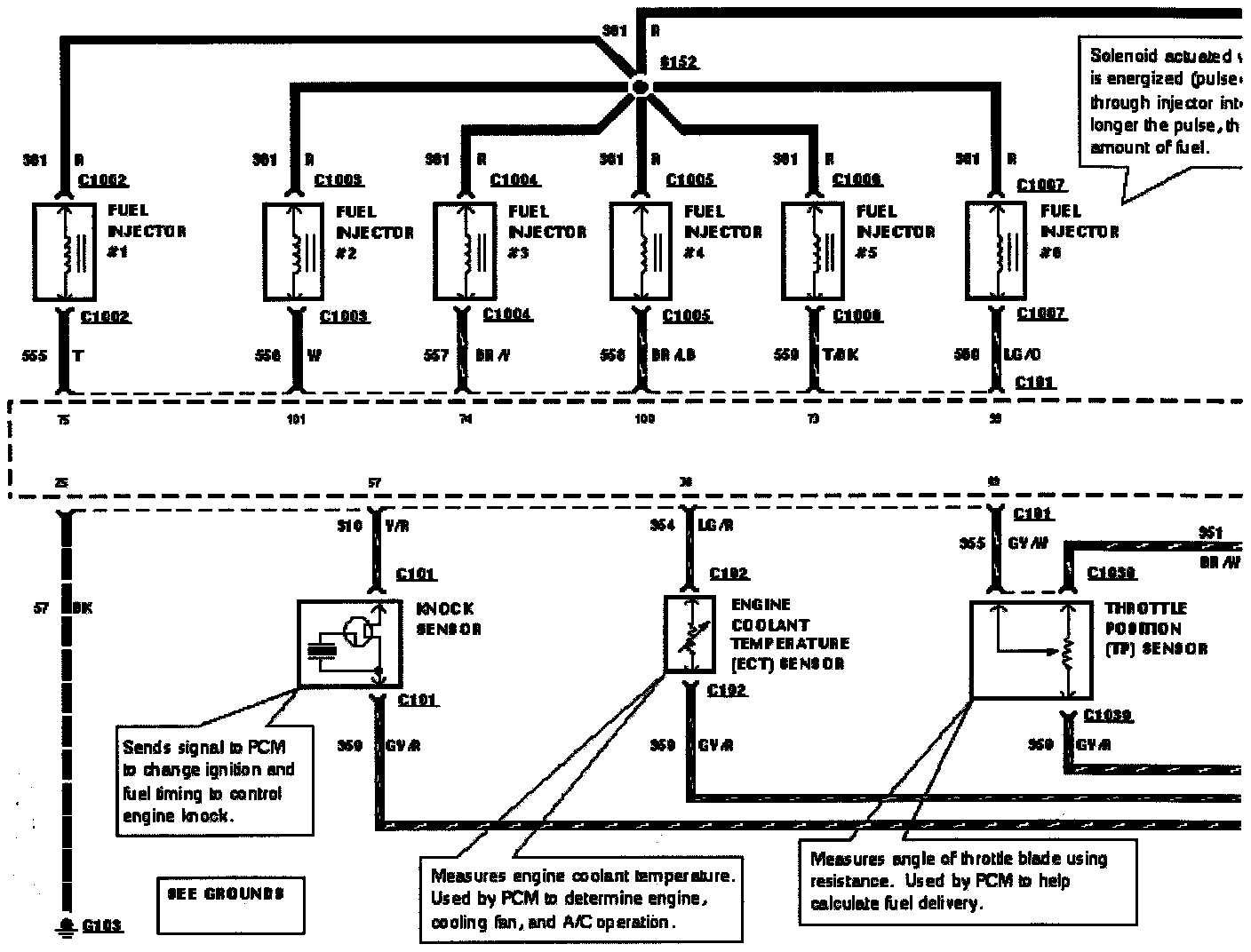
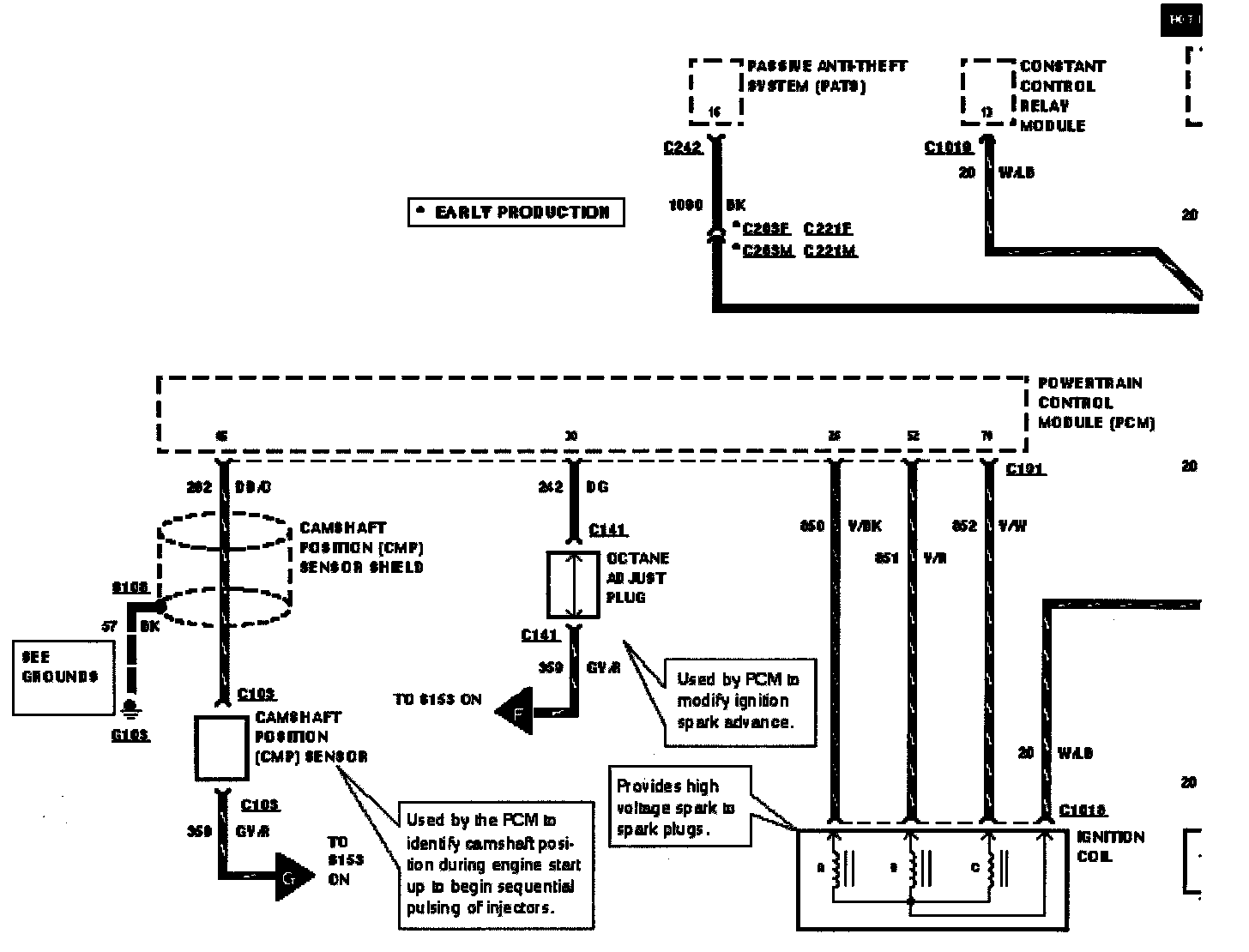
3 Of 11:





CAMSHAFT POSITION SENSOR
FUEL INJECTOR #1
FUEL INJECTOR #2
FUEL INJECTOR #3
IDLE AIR CONTROL VALVE
TRANSAXLE

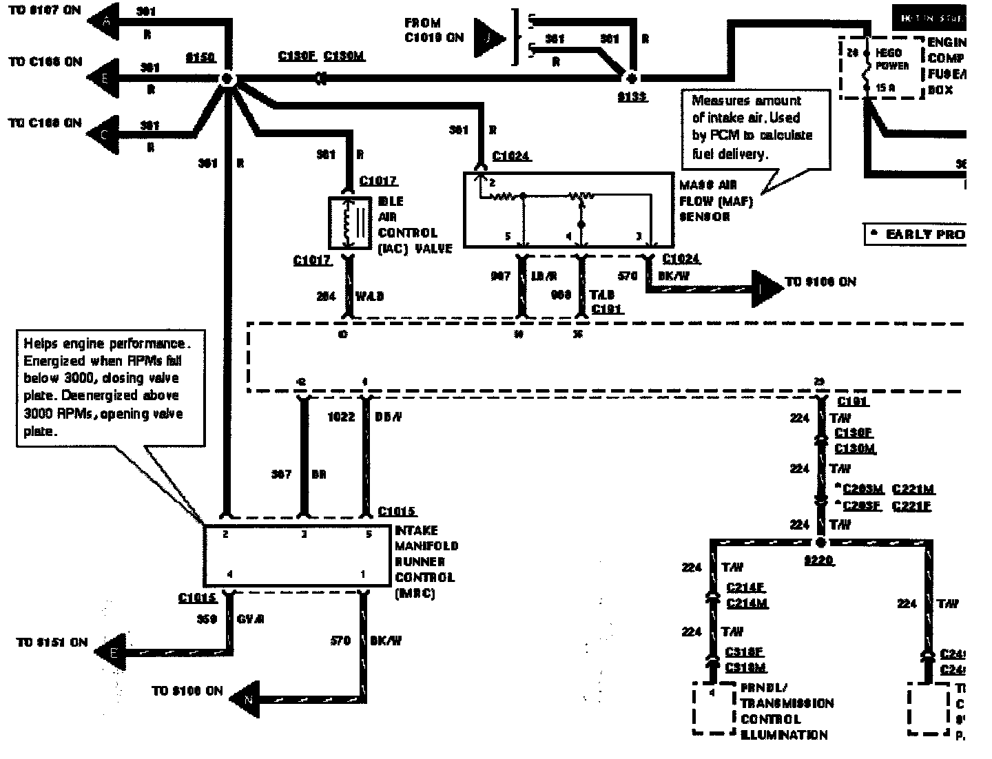
4 Of 11:





A/C HIGH PRESSURE SWITCH
FUEL INJECTOR #4
FUEL INJECTOR #5
FUEL INJECTOR #6
MASS AIR FLOW SENSOR
POWER STEERING PRESSURE SWITCH
TRANSAXLE
TURBINE SHAFT SPEED SENSOR

5 Of 11:





DELTA PRESSURE FEEDBACK EGR SENSOR
EGR VACUUM REGULATOR SOLENOID VALVE
ENGINE COMPARTMENT FUSE/RELAY BOX
ENGINE COOLANT TEMPERATURE SENSOR
EVAPORATIVE EMISSION CANISTER PURGE VALVE
INTAKE AIR TEMPERATURE SENSOR
OCTANE ADJUST PLUG
THROTTLE POSITION SENSOR

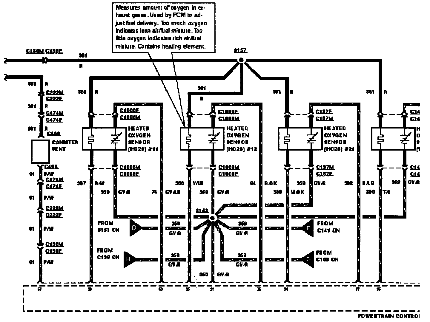
6 Of 11:





HEATED OXYGEN SENSOR #11
HEATED OXYGEN SENSOR #12
HEATED OXYGEN SENSOR #21
HEATED OXYGEN SENSOR #22

7 Of 11:





CRANKSHAFT POSITION SENSOR
ENGINE COMPARTMENT FUSE/RELAY BOX
INSTRUMENT CLUSTER
TRANSMISSION RANGE SENSOR

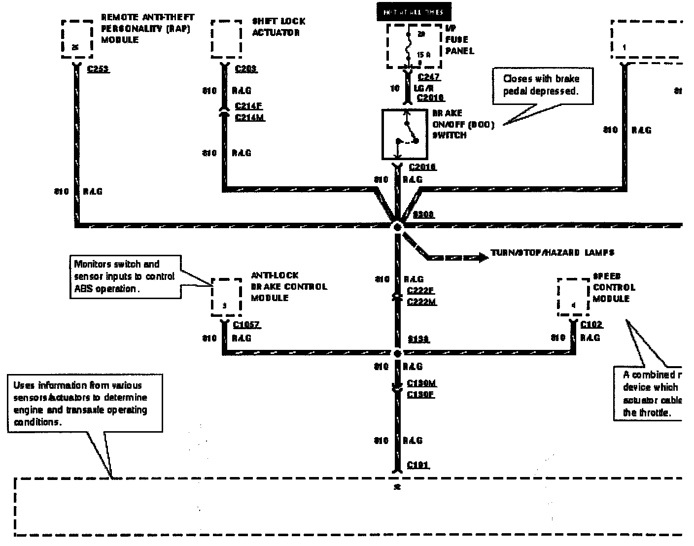
8 Of 11:





BRAKE ON/OFF SWITCH
CANISTER VENT
CONSTANT CONTROL RELAY MODULE
IGNITION COIL
I/P FUSE PANEL
RADIO NOISE CAPACITOR

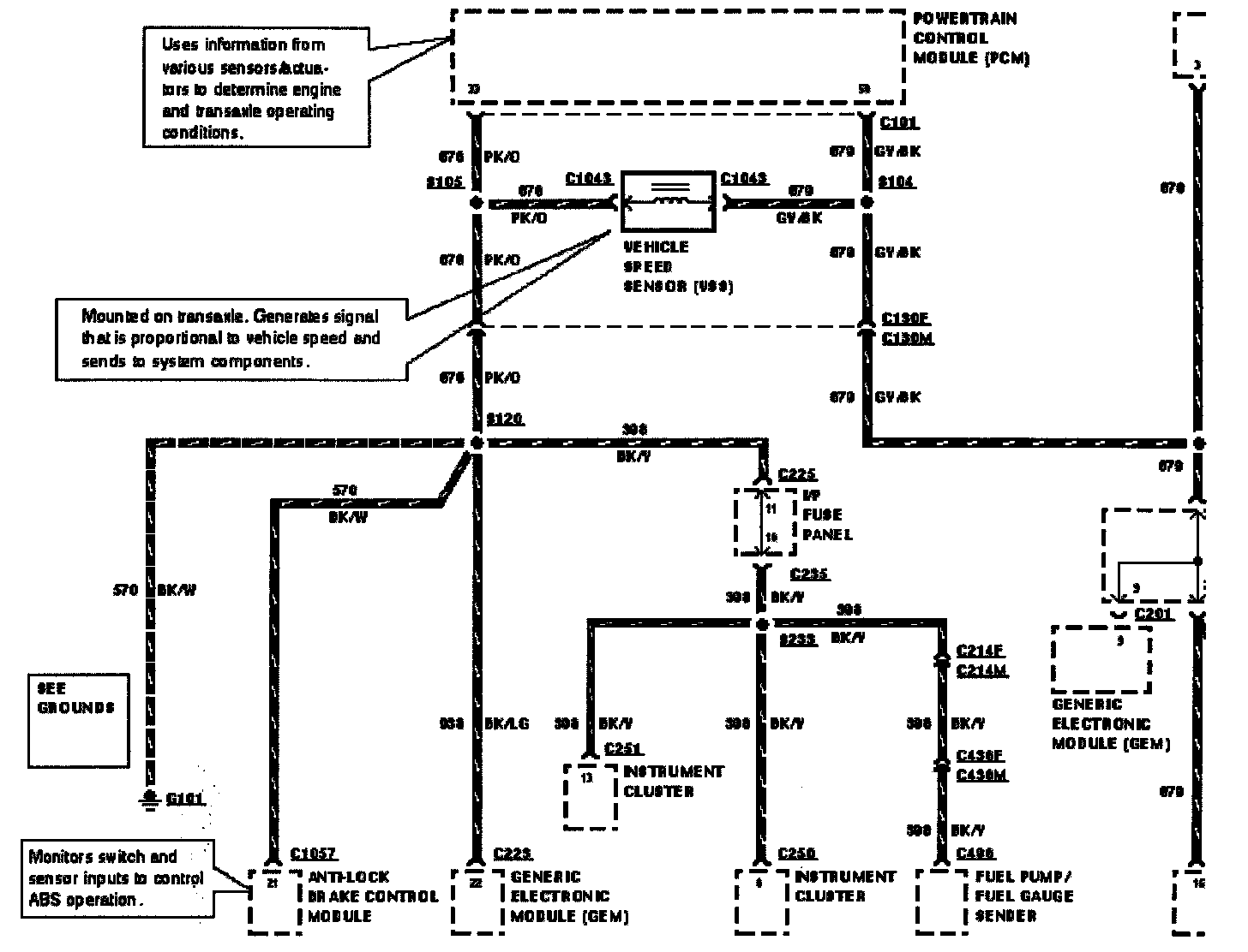
9 Of 11:





ANTI-LOCK BRAKE CONTROL MODULE
FUEL PUMP/FUEL GAUGE SENDER
GENERIC ELECTRONIC MODULE
SPEED CONTROL MODULE
INSTRUMENT CLUSTER
I/P FUSE PANEL
VEHICLE SPEED SENSOR

10 Of 11:





FUEL PRESSURE SENSOR
FUEL PUMP/FUEL GAUGE SENDER
INERTIA FUEL SHUT-OFF SWITCH
TRANSMISSION RANGE SENSOR

11 Of 11:





ELECTRIC AIR MANAGEMENT AIR PUMP
ELECTRIC AIR MANAGEMENT SOLID STATE RELAY
ENGINE COMPARTMENT FUSE/RELAY BOX
THERMACTOR AIR BYPASS SOLENOID