Neutral Safety Switch: Testing and Inspection
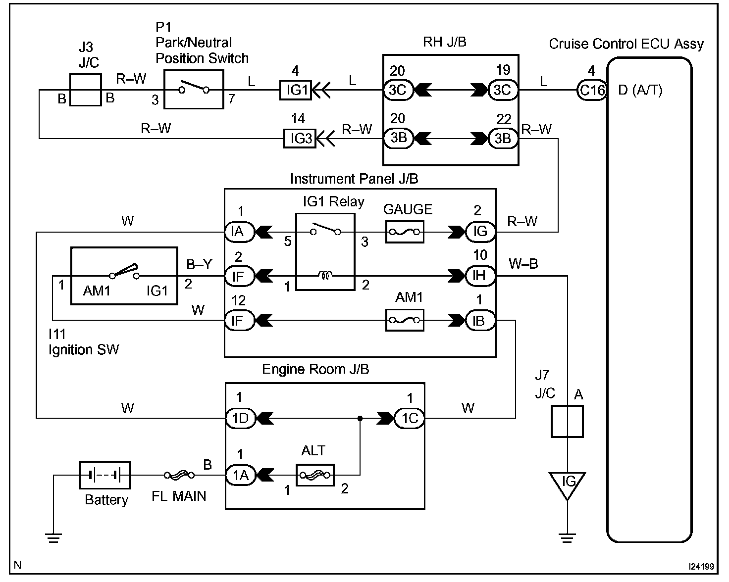
CIRCUIT DESCRIPTIONWhen the shift position is put in except D position, a signal is sent from the park/neutral position switch to the cruise control ECU assy. When this signal is input during cruise control driving, the ECU cancels the cruise control.
Wiring Diagram:
Step 1 - 3:
Step 4:
INSPECTION PROCEDURE